1.4.6 평균 및 고급 패밀리 세단(식별자 1 및 3)
가정용 세단의 경우 몇 가지 주요 엔진 요구 사항이 있습니다. 중요도에 따라 다음과 같습니다.
(1) 가벼운 무게와 부피
(2) 차량 성능을 위한 빠른 엔진 가속
(3) 구동 사이클의 상당한 부분이 발생하는 5% 미만의 출력까지 좋은 부분 출력 SFC
그림 1.4에서 강조된 General Motors AGT100과 같은 많은 개발 프로그램에도 불구하고 어떤 가스 터빈도 생산에 이르지 못했습니다. 이는 섹션 1.4.1에서 논의된 이유 때문입니다. 휘발유 엔진은 디젤 엔진에 비해 무게와 부피가 더 낮다는 점이 좋지 않은 연료 소비를 능가하기 때문에 인기가 많이 있습니다. 시장의 약 20%는 디젤 엔진이 점유하고 있으며, 디젤 엔진은 더 무거운 엔진 중량으로 인해 차량 가속을 희생하면서 연료 효율을 얻습니다. 자동차 가스 터빈 개발 프로그램은 부분 부하 SFC를 최소화하기 위해 항상 가변 동력 터빈 노즐 가이드 베인이 있는 재생 사이클을 사용했습니다. 인터쿨링된 재생 사이클은 추가로 개선된 성능을 제공하지만 인터쿨러에 의해 발생하는 중량, 부피 및 비용은 해당 엔진 크기에서 엄두도 못 낼 정도입니다. 사이클은 낮은 기류에 적합하도록 항상 원심 압축기를 사용하고 자유 동력 터빈은 부분 동력에서 우수한 토크를 제공합니다.
통상적으로 작은 크기의 엔진에서는 비용이 많이 들고 설치가 어려운 터빈 냉각 기술에 대한 필요성을 피하기 위해서, 최대 출력에서의 SOT는 약 1200K 정도입니다. 차트 6.5에 따라 SFC에 대한 최적의 압력비인 약 5:1가 적용됩니다. 이 두 매개변수는 함께 동력 터빈과 복열기 가스 측 유입구에서 허용할 수 있는 온도를 제공합니다. 중기적으로 세라믹 터빈 블레이딩은 SOT를 어느 정도 증가시킴에 따라 엔진 성능을 향상할 수 있습니다.
2023.03.07 - [가스터빈(Gas Turbine) 성능 이론/주요내용(Main Contents)] - 1.4 차량 분야에서의 응용

1.4.7 하이브리드 전기 자동차(식별자 2)
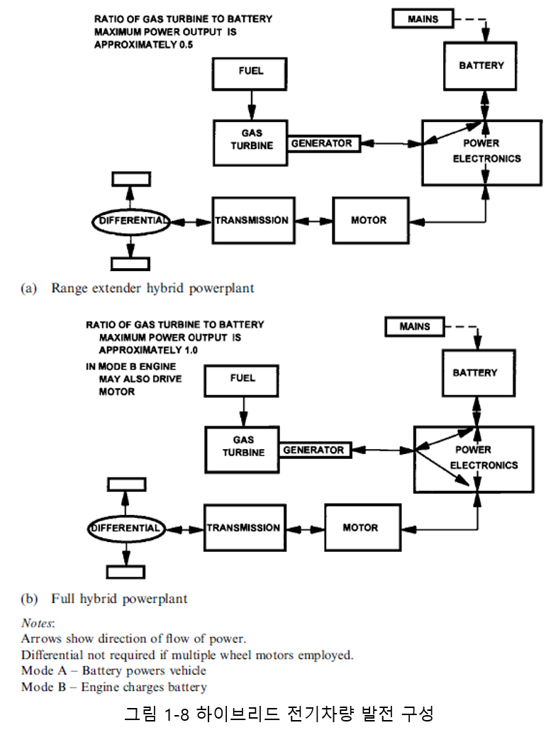
엄격한 무배출 법안이 캘리포니아와 같은 세계의 특정 지역에서 중요한 틈새시장을 창출하고 있습니다. 완전한 전기 자동차는 나트륨 유황과 같은 가장 진보된 배터리 시스템을 사용하지만, 배터리를 재충전하기 전에 성능과 범위가 제한적이게 됩니다. 이와 같은 특성을 극복하기 위해, 열 엔진은 현재 개발 프로그램 및 연구 대상인 두 가지 중 가능한 한가지 하이브리드 구성을 장착할 수도 있습니다. 그림 1.8은 두 가지 하이브리드 전기 자동차 구성에서 작동할 수 있는 다양한 모드를 설명합니다.

. 레인지 익스텐더(Range extender)에는 두 가지 작동 모드가 있습니다. 모드 A는 배터리가 출력 전자장비(Power Electronics)를 통해 휠 모터에 견인력을 제공하는 기존 전기 자동차에서 활용되었던 모드입니다. 모드 B에서 열 엔진은 배터리를 충전할 수 있는 전력을 제공하는 발전기를 구동합니다. 이와 같은 기능에서 작동 시, 가스 터빈은 응답성이 중요하지 않고 피스톤 엔진 대비 SFC 차이가 가장 낮은 최대 출력에서 실행됩니다.
. 모드 B의 완전 하이브리드 동력 장치의 경우, 엔진은 발전기, 출력 전자 장치 및 모터를 통해 바퀴에 견인력을 제공할 수도 있습니다. 이와 같은 기능은 일반적으로 시외 고속도로에서 높은 차량 속도와 출력 수준에서 발생합니다. 두 경우 모두 휠 모터를 사용하는 경우, 배터리 충전을 위한 발전기 역할을 수행하는 모터를 통해 에너지가 회수되는 회생 제동이 사용됩니다. 배터리는 주행 사이클 동안 가스 터빈 엔진을 시동하는 데에도 사용됩니다. 동력 장치 요구 사항은 중요도 순으로 다음과 같습니다.
(1) 낮은 배출량
(2) 배터리 시스템 등을 수용하기 위한 부피와 무게가 적음
(3) 소형 고속 직접 구동 발전기를 용이하게 하는 고출력 회전 속도
(4) 정격 출력에서 양호한 SFC
가스 터빈은 이러한 기준에 가장 적합하며, 가스터빈의 단점인 열악한 SFC와 가속 시간은 작동 체제(Operating regime)로 인해 중요하지 않게 됩니다. 실제로 가스 터빈은 진행 중인 대부분의 개발 프로그램에서 활용되고 있습니다. 가스 터빈 구성은 일반적으로 발전기가 고정 속도로 구동되는 단일 스풀 구성입니다. 다시 재생 사이클이 사용되지만 부분 출력 SFC의 중요성이 낮기 때문에 가변 구조 터빈은 없습니다.
1.4.8 슈퍼카와 고속 경주용 자동차(식별자 4 및 5)
슈퍼카의 경우, 요구 사항들은 세단의 요구 사항과 유사하지만, 차량 성능에 더욱 중점을 두면서 연료 소비량에는 중점을 적게 갖습니다. 가솔린 엔진은 디젤 엔진에 비해 무게와 부피의 이점 때문에 독점적으로 사용됩니다. 슈퍼카의 경우, 최대 출력에서 유휴 상태로의 출력 감소는 일반 세단보다 훨씬 크므로, 가스 터빈은 적합하지 않습니다. 고속 경주용 자동차는 극단적으로 무게와 부피 논점을 두면서, 부분 출력 SFC의 중요성이 낮음에도 불구하고 다시 가솔린 엔진을 독점적으로 사용합니다. 예를 들어, 시연 목적으로 1960년대 Rover–BRM Le Mans 출품작과 같이, 때때로는 가스 터빈 엔진이 경주용 자동차에 장착되었습니다. 주목할 만한 성과 중 하나는 흡입구 크기에 대한 제한으로 인해 경쟁력이 떨어지기 전에 가스 터빈으로 구동되는 자동차가 인디애나폴리스 500 경주에서 여러 차례 우승했다는 것입니다.
1.4.9 트럭(식별자 6)
대형 트럭은 활용도가 높을 뿐만 아니라 일반적으로 주행 주기의 80%를 65~100% 출력으로 운용됩니다. 이에 따른 동력 장치에 대한 요구 사항은 다음과 같습니다.
(1) 좋은 고출력 SFC
(2) 차량 가속을 위한 좋은 부분 속도 토크
(3) 동력 장치가 상대적으로 차량 크기에 작은 비율이므로 엔진 중량과 부피는 덜 중요함
현재 트럭은 디젤 엔진으로만 구동됩니다. 저출력에서 단축된 시간으로 인해 가스 터빈은 세단이나 슈퍼카보다 트럭에 더 적합하며 높은 부분 부하 토크는 필요한 기어 수를 약 12단에서 3~5단으로 줄입니다. 그러나 섹션 1.4.1에 설명된 세 가지 주요 이유로 전 세계적으로 많은 개발 프로그램에도 불구하고 생산에 이르지 못했습니다. 최근 몇 년 동안 더 엄격한 배기가스 규제의 결과로, 추가적인 트럭 가스 터빈 프로그램이 고려되었습니다. 그러나 엄청난 비용이 들기 때문에 법안으로 디젤 엔진이 사용되는 것을 막을 가능성은 거의 없어 보입니다. 현재까지 가스 터빈 트럭 엔진 프로그램은 가정용 세단에 관해 설명한 것과 유사한 구성 및 사이클을 활용했습니다. 그러나 본 글의 작성 시점에 관련 프로그램이 시작되었다면, HP 터빈 노즐 가이드 베인 냉각과 최적의 SFC에 해당하는 약 7:1의 압력비를 요구하는 1350K의 SOT가 될 가능성이 높습니다. SOT의 추가 증가로 이어질 세라믹 블레이딩은 전 세계적으로 많은 회사에서 활발히 연구되고 있습니다.
1.4.10 주력 전차(식별자 7)
우선순위에 따른 탱크 동력 장치의 기술적 요구 사항은 다음과 같습니다.
(1) 다수의 온보드 시스템이 필요로 인한 작은 부피
(2) 언덕 오르기와 차량 가속을 위한 우수한 부분 속도 토크
(3) 고출력 및 부분 부하 모두에서 우수한 SFC
(4) 저중량
디젤 및 가스 터빈은 위의 요구 사항과 관련하여 서로 다른 장점이 있습니다. 가스 터빈의 체적 및 중량 이점은 우수한 유지 관리, 냉간 시동, 다중 연료 기능 및 더 조용한 작동으로 보완됩니다. 디젤 엔진은 더 낮은 SFC를 제공하지만, 출력 수준이 다른 대형 자동차보다 높기 때문에 비용적인 면에서 큰 이점은 없습니다. 디젤이 관련 시장에서 가장 큰 비중을 차지하고 있지만 가스터빈의 존재감도 상당합니다. 가장 주목할만한 가스 터빈 적용은 그림 1.4에 표시된 Abrams M1 탱크로, 약 11,000대가 생산되었습니다. 엔진 구성은 가변 면적 동력 터빈 노즐 가이드 날개가 있는 재생 자유 동력 터빈입니다. SOT는 약 1470K이며 냉각된 HP 터빈 노즐 가이드 베인과 로터 블레이드가 필요합니다. 이와 같은 구성은 더 큰 엔진 크기로 인해 실행할 수 있습니다. 모든 축의 LP 및 축 원심 HP 압축기는 14:1 이상의 압력비를 생성합니다. 이는 설계 점에서의 SFC에 대한 최적값보다 높지만, 특정 출력에 대해서는 최적값이며 엔진 크기 및 중량에서 이점이 있습니다. 이와 같은 구성에서 한 가지 강력한 메커니즘은 크기가 엔진의 나머지 부분과 비슷한 복열기의 부피 감소에 있습니다. 반복해서, 미래에는 세라믹 블레이딩이 SOT를 더욱 증가시켜 엔진 성능을 향상할 수 있습니다.
2023.03.07 - [가스터빈(Gas Turbine) 성능 이론/주요내용(Main Contents)] - 1.4 차량 분야에서의 응용
'가스터빈(Gas Turbine) 성능 이론' 카테고리의 다른 글
| 1.5 해양 분야 (2) (0) | 2023.03.11 |
|---|---|
| 1.5 해양 분야 (0) | 2023.03.10 |
| 1.4 차량 분야에서의 응용 (0) | 2023.03.07 |
| 1.3 산업용 기계 구동품 (0) | 2023.03.07 |
| 1.2 발전 분야 (2) (0) | 2023.03.06 |
댓글